寧夏發改委:給予新型儲能試點項目0.8元/kWh調峰補償,每年調用不低于300次
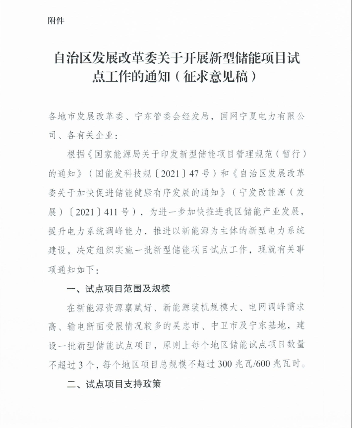
11月17日,寧夏回族自治區發展和改革委員會發布《關于開展新型儲能項目試點工作的通知(征求意見稿)》,根據意見稿,在新能源資源稟賦好、新能源裝機規模大、電網調峰需求高、輸電斷面受限情況較多的吳忠市、中衛市及寧東基地,建設一批新型儲能試點項目,原則上每個地區儲能試點項目數量不超過3個,每個地區項目總規模不超過300兆瓦/600兆瓦時。
試點項目投產要求:吳忠市、中衛市及寧東于2022年11月底確定擬開展試點項目名單,上報自治區發展改革委。按照先到先得原則,儲能試點項目須在2022年9月30日之前建成并網,并在通過各地發改部門及電網企業組織驗收后同意上報我委,確定為自治區儲能試點示范項目,享受相關政策。2022年9月30日后并網的項目不再享受試點支持政策。
具體文件如下:

